之前,分享了:
於是,ANTHONY SIR除了立即跟好拍擋ANN 姐割蓆外,除嚴正表明ANN姐的網頁不屬他旗下,也管不了外。更嚴正其詞帶有黑社會恐嚇式的留言,更令我好驚驚的他說要告我,指我"誣衊"及"惡意攻擊"他,令他"聲譽損失"?
弊傢伙啦! 我只是一名小土豆! 我既無錢跟他打官司,而且他財雄勢大有背景人仕,既住在西九的高铁樓上的豪宅,也同是是一間小型發展商掌舵人,專收購工廈再重建再轉售圖利。也開班十年不斷教人買香港/大陸樓;那,我連用心花時間去寫博客的文章,都是免費公開給大家參閱,我連開班教人都無錢去租個單位,更無錢跟他如此不斷買樓當買玩具般...我何得何能跟他鬥呢? 我只是給他偷了我一篇文章,他已經立即來留言說要我人生安全受到威脅! 我可以如何處理呢?
找到一篇由ANN姐的網站文章,我以兩個分別紅格與綠格去仔細跟大家看看究竟是否我真的"誣衊"人及"惡意攻擊"他? 與及是否事實ANTHONY所言跟ANN的是互不相干?
哈哈! 但,我真心真不想冤枉人,但事實擺在眼前!
找到一篇由ANN姐的網站文章,我以兩個分別紅格與綠格去仔細跟大家看看究竟是否我真的"誣衊"人及"惡意攻擊"他? 與及是否事實ANTHONY所言跟ANN的是互不相干?
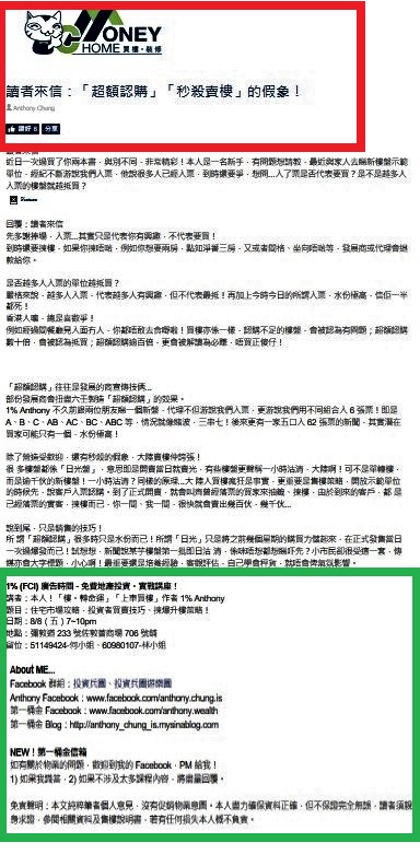
先來看看紅格:
1) 紅格抬頭好清楚就是ANN姐管理的網頁的抬頭!
2) 但細看竟然見到作者是"ANTHONY CHUNG",即ANTHONY SIR!
好了,再輪到文章底部的我示的綠格!
1) 見到,好明顯寫明廣告時間是由"FCI"即由ANTHONY擁有的開班公司名稱。
你會想像到,你的專頁會去刊登別人的廣告嗎?
2) 更令人詐驚的是,看到"ABOUT ME"的介紹中,全是ANTHONY的網頁,這點完全跟上面第2幅圖中,ANTHONY嚴正聲明他只擁有的網頁的名稱是一樣!
你豈會見人家的自我介紹貼到別人的網頁中嗎? 我想沒人會如此傻,免費為人宣傳吧!
3) 更令人驚慌得馬亂是,再看下去竟然寫明"第一桶金"信箱! 更叫人PM他呢?
那豈不是跟上面第2張圖寫明ANTHONY只擁有"第一桶金"的面書專頁一模一樣?
同樣,你會去白白為人宣傳他的FB網頁嗎? 我想除了腦殘的外,稍為有少許點智慧的,都不會你ANTHONY的FB及專頁等等,全部都落在ANN的專頁內吧!
正因如此,對於ANTHONY的為人,我再一次感到極度撤底地失望! 真心沒想到,一個明明是由他分子出來的網頁,明明ANN是跟ANTHONY是同一伙人,卻當我直斥他們偷了我的文章後,ANTHONY大話連篇去掩飾,更糟糕及令人感到惋惜與惋歎ANTHONY他口口声,自毀他的声譽的人,原來不是我! 而是他自己本人!






沒有留言:
張貼留言